トップ   メニューNo.3   顛末書

顛末書テンプレート4種|製造不良・機械事故・回収対応・接客トラブルの例文付き

顛末書テンプレート4種類を紹介するビジネス文書イメージ(製造不良・機械事故・回収対応・接客トラブル)

顛末書テンプレート4種類|製造不良・機械事故・回収対応・接客トラブルの例文付き

顛末書は、問題発生時に「事実経過・原因・影響・再発防止策」を整理して報告する重要な文書です。このページでは、製造ラインの不良発生、機械事故、出荷後不具合、店舗での接客トラブルなど、実務でよく使われる4種類の顛末書テンプレートを掲載しています。すべてそのまま使える構成で、業務に合わせてカスタマイズ可能です。


目次


顛末書とは|目的と基本構成

顛末書は、問題やトラブルが発生した際に、「何が起きたか」「なぜ起きたか」「どのように対応したか」「再発防止策」 を客観的にまとめる文書です。

■ 顛末書の基本構成

スポンサーリンク




顛末書テンプレート一覧(4種類)

以下に、実務で使える顛末書テンプレートを掲載します。

業種・状況に応じて使い分けが可能です。

テンプレート1:製造ラインにおける製品不良発生に関する顛末書

製造ラインで発生した製品不良に関する顛末書テンプレート(寸法不良・設備設定ミスの報告書)

製造ラインの寸法不良発生を報告する顛末書テンプレート|設備設定ミス・原因分析・再発防止策の例文付き

[ テンプレート1本文 ] 

製造ラインにおける製品不良発生に関する顛末書

このたび発生いたしました製造ラインにおける不良品発生について、下記のとおり経緯および原因、対応内容をご報告いたします。

1.発生日時および概要

令和○年○月○日 午前10時頃、当社製造ラインにおいて生産中の製品の一部に寸法不良が発生していることが確認されました。該当ロットの製品について検査を実施した結果、規格外品が複数含まれていることが判明しました。

2.発生の経緯

当日は通常どおり生産を開始し、ライン稼働中に定期検査を実施したところ、基準値から外れた製品が確認されました。直ちにラインを停止し、当該工程の設備および作業状況の確認を行いました。

調査の結果、加工機の設定値が本来の基準値からわずかに逸脱していたことが判明し、その状態で一定時間生産が継続されていたことが不良発生の直接的な要因と考えられます。

3.原因の分析

主な原因は、作業開始時における設備設定の確認不足および、稼働中のチェック体制の不徹底にあります。また、設定変更後の記録およびダブルチェックが十分に機能していなかったことも、不良の早期発見が遅れた一因と認識しております。

4.影響範囲

当該時間帯に生産された製品については全数確認を実施し、不良品の選別・隔離を行いました。現時点で不良品の外部流出は確認されておりませんが、生産効率の低下および追加検査対応が発生する結果となりました。

5.再発防止策

今後は以下の対策を講じ、再発防止に努めます。

・作業開始前および設定変更時の確認手順の見直しと徹底

・重要工程におけるダブルチェック体制の強化

・設備設定値の記録および管理方法の明確化

・定期検査の頻度見直しによる早期発見体制の強化

上記対策を確実に実施し、品質管理の徹底に努めてまいります。

以上

Wordテンプレート1の無料ダウンロード(DOCX)


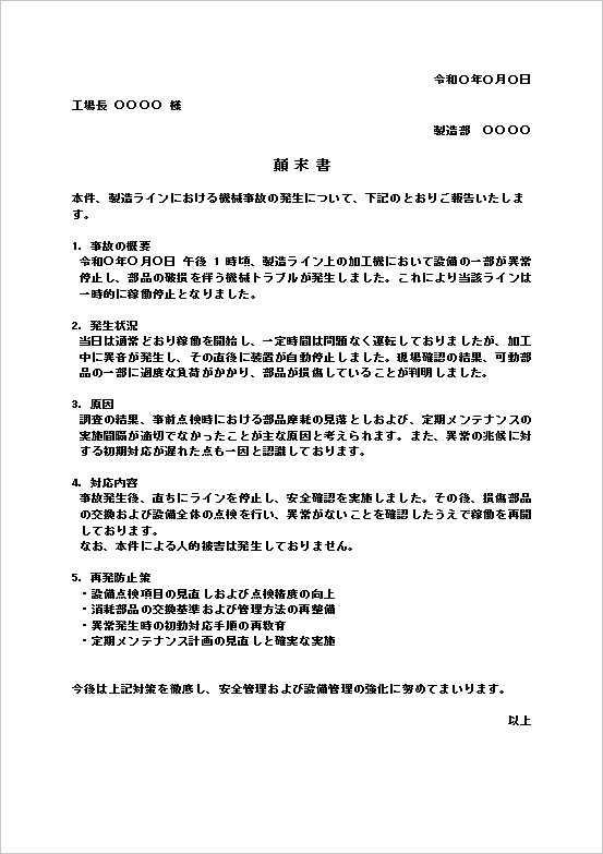
テンプレート2:製造ラインにおける製品不良発生に関する顛末書

製造ライン上の機械事故発生を報告する顛末書テンプレート(設備異常停止と部品破損の事例)

機械事故の概要・原因・対応内容をまとめた顛末書テンプレート|設備トラブルと再発防止策の例文付き

[ テンプレート2本文 ] 

顛末書

本件、製造ラインにおける機械事故の発生について、下記のとおりご報告いたします。

1.事故の概要

令和○年○月○日 午後1時頃、製造ライン上の加工機において設備の一部が異常停止し、部品の破損を伴う機械トラブルが発生しました。これにより当該ラインは一時的に稼働停止となりました。

2.発生状況

当日は通常どおり稼働を開始し、一定時間は問題なく運転しておりましたが、加工中に異音が発生し、その直後に装置が自動停止しました。現場確認の結果、可動部品の一部に過度な負荷がかかり、部品が損傷していることが判明しました。

3.原因

調査の結果、事前点検時における部品摩耗の見落としおよび、定期メンテナンスの実施間隔が適切でなかったことが主な原因と考えられます。また、異常の兆候に対する初期対応が遅れた点も一因と認識しております。

4.対応内容

事故発生後、直ちにラインを停止し、安全確認を実施しました。その後、損傷部品の交換および設備全体の点検を行い、異常がないことを確認したうえで稼働を再開しております。

なお、本件による人的被害は発生しておりません。

5.再発防止策

・設備点検項目の見直しおよび点検精度の向上

・消耗部品の交換基準および管理方法の再整備

・異常発生時の初動対応手順の再教育

・定期メンテナンス計画の見直しと確実な実施

今後は上記対策を徹底し、安全管理および設備管理の強化に努めてまいります。

以上

Wordテンプレート2の無料ダウンロード(DOCX)

スポンサーリンク




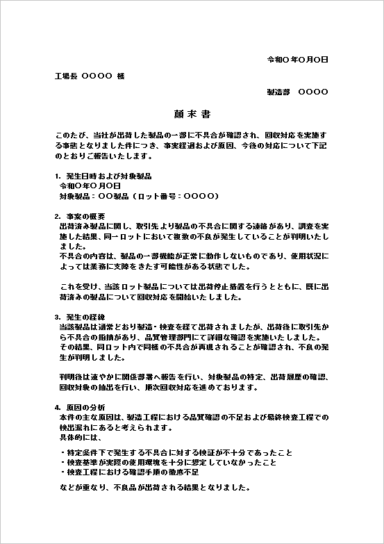
テンプレート3:出荷後の不具合発生・回収対応に関する顛末書

出荷後に発覚した製品不具合と回収対応の顛末書テンプレート1ページ目(対象製品・事案概要・発生経緯)

出荷後不具合の発生と回収開始までの流れをまとめた顛末書テンプレート(1ページ目)|対象製品と事案概要

製品不具合の原因分析と再発防止策を記載した顛末書テンプレート2ページ目(検査基準見直し・品質強化)

不具合原因の分析と再発防止策を詳しく記載した顛末書テンプレート(2ページ目)|検査強化と品質管理体制の改善

[ テンプレート3本文 ] 

顛末書

このたび、当社が出荷した製品の一部に不具合が確認され、回収対応を実施する事態となりました件につき、事実経過および原因、今後の対応について下記のとおりご報告いたします。

1.発生日時および対象製品

令和○年○月○日

対象製品:○○製品(ロット番号:○○○○)

2.事案の概要

出荷済み製品に関し、取引先より製品の不具合に関する連絡があり、調査を実施した結果、同一ロットにおいて複数の不良が発生していることが判明いたしました。

不具合の内容は、製品の一部機能が正常に動作しないものであり、使用状況によっては業務に支障をきたす可能性がある状態でした。

これを受け、当該ロット製品については出荷停止措置を行うとともに、既に出荷済みの製品について回収対応を開始いたしました。

3.発生の経緯

当該製品は通常どおり製造・検査を経て出荷されましたが、出荷後に取引先から不具合の指摘があり、品質管理部門にて詳細な確認を実施いたしました。

その結果、同ロット内で同様の不具合が再現されることが確認され、不良の発生が判明しました。

判明後は速やかに関係部署へ報告を行い、対象製品の特定、出荷履歴の確認、回収対象の抽出を行い、順次回収対応を進めております。

4.原因の分析

本件の主な原因は、製造工程における品質確認の不足および最終検査工程での検出漏れにあると考えられます。

具体的には、

・特定条件下で発生する不具合に対する検証が不十分であったこと

・検査基準が実際の使用環境を十分に想定していなかったこと

・検査工程における確認手順の徹底不足

などが重なり、不良品が出荷される結果となりました。

5.影響範囲

・対象ロットの出荷製品(約○○台)

・取引先○社への納入分

・現時点で重大な事故や安全上の問題は確認されておりませんが、業務への影響が発生している可能性があります

6.対応状況および再発防止策

本件を受け、以下の対応および再発防止策を実施しております。

【対応状況】

・対象製品の出荷停止および回収対応の実施

・取引先への状況説明および対応方針の共有

・回収品の検査および原因特定のための分析実施

【再発防止策】

・検査基準の見直しおよび試験項目の追加

・製造工程における品質チェック体制の強化

・検査担当者への教育および作業手順の再徹底

・異常発生時の報告・共有フローの迅速化

本件により、関係各位に多大なるご迷惑とご心配をおかけしましたことを深くお詫び申し上げます。

今後は品質管理体制の一層の強化を図り、再発防止に努めてまいります。

以上

Wordテンプレート3の無料ダウンロード(DOCX)


テンプレート4:店舗での接客トラブルに関する顛末書

店舗での接客対応トラブルに関する顛末書テンプレート1ページ目(発生日時・事案概要・対応経緯)

店舗での接客トラブル発生から上長引き継ぎまでの経緯をまとめた顛末書テンプレート(1ページ目)

接客トラブルの原因分析と再発防止策を記載した顛末書テンプレート2ページ目(確認不足・接客姿勢の改善)

接客トラブルの原因分析と再発防止策を整理した顛末書テンプレート(2ページ目)|接客品質向上のための具体策

[ テンプレート4本文 ]

顛末書

このたび、店舗における接客対応において不適切な応対があり、お客様との間でトラブルが発生いたしました件につき、事実経過および原因、今後の対応について下記のとおりご報告いたします。

1.発生日時および場所

令和○年○月○日 午後○時頃

○○店 店舗内

2.事案の概要

当日ご来店されたお客様より商品に関するお問い合わせを受けた際、私の説明不足および対応態度により、お客様に不快な思いをおかけし、クレームへと発展いたしました。

具体的には、在庫状況および商品の仕様について十分な確認を行わないまま回答を行い、その後説明内容に相違が生じたことで、お客様の信頼を損なう結果となりました。

3.対応の経緯

お客様からご指摘を受けた後、改めて在庫および商品情報を確認し、誤った説明を行っていたことが判明いたしました。

その場で訂正および謝罪を行いましたが、お客様のご不満は解消されず、最終的には上長が対応を引き継ぎ、正式な謝罪および状況説明を行いました。

4.原因の分析

本件の主な原因は、接客時における確認不足と対応姿勢の不適切さにあります。

具体的には、

・商品情報および在庫状況の確認を怠ったこと

・お客様のご質問内容を十分に把握せずに回答したこと

・対応時に余裕がなく、丁寧な説明ができていなかったこと

が挙げられます。

これらはいずれも基本的な接客姿勢および業務理解の不足に起因するものであり、深く反省しております。 

5.影響および現状

本件により、お客様に不快な思いをおかけするとともに、店舗の信頼を損なう結果となりました。

現時点では追加のクレーム等は発生しておりませんが、顧客満足度の低下につながる可能性がある事案と認識しております。

6.再発防止策

今後は同様の事案を防止するため、以下の対策を徹底いたします。

・接客時には必ず商品情報および在庫状況を確認したうえで回答する

・不明点がある場合はその場で回答せず、確認後に正確な情報を提供する

・お客様のご要望を正確に把握し、丁寧かつ誠実な対応を心掛ける

・接客マニュアルの再確認および研修への積極的な参加

本件により、お客様および関係各位にご迷惑をおかけしましたことを深くお詫び申し上げます。

今後は接客品質の向上に努め、信頼回復に尽力してまいります。

以上

Wordテンプレート4の無料ダウンロード(DOCX)


顛末書を作成する際のポイント


顛末書の文面をカスタマイズするなら

以下の要素を変更すると、より実務に適した文書になります。


まとめ

顛末書は、単なる報告書ではなく、「問題の再発を防ぐための改善プロセス」 として非常に重要な役割を持ちます。

このページのテンプレートを活用することで、製造業・店舗業・品質管理など、さまざまな現場で即時に利用できる顛末書を作成できます。

テンプレート4種類のダウンロード

このページで掲載している顛末書テンプレート(4種類)のダウンロード

Wordで編集可能です。



免責事項

※ テンプレートは無料でご利用いただけます。内容の利用は自己責任でお願いいたします。

トップ   メニューNo.3   顛末書

スポンサーリンク




copyright (c) template-matsuri.com