トップ   メニューNo.3   歓迎会の案内状

歓迎会の案内状(新入社員歓迎会)Wordテンプレート|例文付き

歓迎会の案内状(新入社員歓迎会)Wordテンプレート|例文付き

画像:歓迎会の案内状(新入社員歓迎会)Wordテンプレート|例文付き

新入社員の入社に合わせて開催される歓迎会では、社内へ案内を行うための「歓迎会の案内状」を作成する必要があります。

このページでは、社内向けに使用できる新入社員歓迎会の案内状Wordテンプレートを2種類掲載しています。

掲載テンプレートの特徴

人事部・総務部などが作成する社内案内文として、そのまま使用できる内容になっています。


目次


歓迎会の案内状とは

歓迎会の案内状とは、新入社員の入社や異動などに伴い、社内で開催される歓迎会について社員へ案内する文書です。

主な目的

社内通知として作成する場合は、日時・会場・会費・出欠連絡方法などを分かりやすく記載することが重要です。

スポンサーリンク




掲載しているWordテンプレート

このページでは、実務で使いやすい歓迎会案内状テンプレートを2種類掲載しています。

どちらもA4縦のビジネス文書形式で作成されています。

テンプレート1:新入社員歓迎会開催のご案内(詳細案内型)

新入社員の名前を紹介しながら歓迎会開催の目的を説明する、比較的丁寧な案内文形式のテンプレートです。

歓迎会の趣旨や交流の目的を明確にしているため、会社全体のイベントとして案内する際に適しています。

テンプレート1:新入社員歓迎会開催のご案内(詳細案内型)

テンプレート1:新入社員歓迎会開催のご案内(詳細案内型)

令和〇年〇月〇日

社員各位

〇〇ホールディングス株式会社 人事部 ○○○○

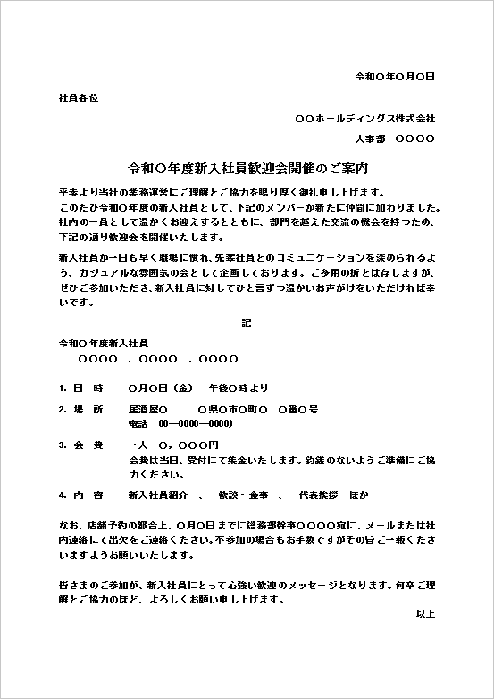
令和〇年度新入社員歓迎会開催のご案内

平素より当社の業務運営にご理解とご協力を賜り厚く御礼申し上げます。

このたび令和〇年度の新入社員として、下記のメンバーが新たに仲間に加わりました。社内の一員として温かくお迎えするとともに、部門を越えた交流の機会を持つため、下記の通り歓迎会を開催いたします。

新入社員が一日も早く職場に慣れ、先輩社員とのコミュニケーションを深められるよう、カジュアルな雰囲気の会として企画しております。ご多用の折とは存じますが、ぜひご参加いただき、新入社員に対してひと言ずつ温かいお声がけをいただければ幸いです。

令和〇年度新入社員 〇〇〇〇 、〇〇〇〇 、〇〇〇〇

1.日時 〇月〇日(金) 午後〇時より

2.場所 居酒屋〇 〇県〇市〇町〇 〇番〇号 電話 00―0000―0000)

3.会 費 一人 〇,〇〇〇円 会費は当日、受付にて集金いたします。釣銭のないようご準備にご協力ください。

4.内容 新入社員紹介 、 歓談・食事 、 代表挨拶 ほか

なお、店舗予約の都合上、〇月〇日までに総務部幹事〇〇〇〇宛に、メールまたは社内連絡にて出欠をご連絡ください。不参加の場合もお手数ですがその旨ご一報くださいますようお願いいたします。

皆さまのご参加が、新入社員にとって心強い歓迎のメッセージとなります。何卒ご理解とご協力のほど、よろしくお願い申し上げます。

以上

向いている用途

文面をカスタマイズするとすれば

以下の項目を会社に合わせて変更できます。

ポイント

Wordテンプレート例文1の無料ダウンロード(DOCX)

スポンサーリンク




テンプレート2:新入社員歓迎会開催のご案内(社内通知型)

社員向けの社内通知として作成した歓迎会案内文です。

歓迎会の開催理由や交流の目的を説明しながら、日時や会費などの基本情報を整理しています。

社内掲示や社内メールなどでも利用しやすい構成になっています。

テンプレート2:新入社員歓迎会開催のご案内(社内通知型)

テンプレート2:新入社員歓迎会開催のご案内(社内通知型)

令和〇年〇月〇日

社員各位

〇〇ホールディングス株式会社 人事部 ○○○○

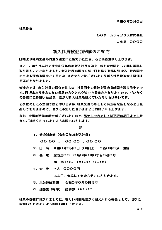
新入社員歓迎会開催のご案内

日頃より社内業務の円滑な運営にご協力いただき、心より感謝申し上げます。

さて、このたび当社では令和○年度の新入社員を迎え、新たな仲間として共に業務に取り組むこととなりました。新入社員の皆さんが一日も早く職場に馴染み、社員同士の交流を深める機会とするため、ささやかではございますが新入社員歓迎会を開催する運びとなりました。

歓迎会では、新入社員の紹介をはじめ、社員同士の親睦を深める時間を設ける予定です。日頃あまり接点のない部署の方々とも交流できる機会となりますので、ぜひ多くの皆様にご参加いただき、温かく新入社員を迎えていただければ幸いです。

ご多忙のところ恐縮ではございますが、社員交流の場として有意義な会となるよう企画しておりますので、ぜひご参加くださいますようお願い申し上げます。

なお、会場の準備の都合がございますので、出欠につきましては下記の期日までに幹事へご連絡くださいますようお願いいたします。

1.歓迎対象者(令和○年度新入社員) ○○ ○○ 、 ○○ ○○ 、○○ ○○

2.日時 令和○年○月○日(○曜日) 午後○時○分 開始

3.会場 居酒屋○○ ○県○市○町○丁目○番○号 電話:○○-○○○○-○○○○

4.会費 一人 ○○○○円 ※当日、会場にて集金させていただきます。

5.出欠連絡期限 令和○年○月○日まで

6.連絡先(幹事) 総務部 ○○ ○○

社員の皆様におかれましては、新しい仲間を温かく迎え入れる機会として、ぜひご参加いただきますようお願い申し上げます。

以上

向いている用途

文面をカスタマイズするとすれば

以下の情報を追加すると実務的になります。

ポイント

Wordテンプレート例文2の無料ダウンロード(DOCX)

ダウンロードについて

このページでは、歓迎会案内状のWordテンプレートを無料掲載しています。

会社名や日時などを変更するだけでそのまま使用できます。

Wordテンプレート例文1の無料ダウンロード(DOCX)

Wordテンプレート例文2の無料ダウンロード(DOCX)


関連テンプレート


免責事項

※ テンプレートは無料でご利用いただけます。内容の利用は自己責任でお願いいたします。

トップ   メニューNo.3   歓迎会の案内状

スポンサーリンク




copyright (c) template-matsuri.com